English Curriculum

Our instructors draw on a full range of literature so that students master challenging texts, understand the possibilities of language, and develop complex modes of writing. What emerges is a community of students who use language with intention, precision, and passion.

Division Head

Kristina Zarlengo

Dr. Kristina Zarlengo - Bio

Our Approach

Each Stanford OHS English course is designed to create a cohesive, collaborative community of learners who read to understand writing and write to understand reading. Instructors draw on their extensive scholarship and on a full range of literature in order to develop students’ attention to the possibilities of language.

Throughout the Stanford OHS English sequence of courses, students will master ever more challenging literature and become ever more able to articulate their own ideas about texts, their intrinsic meaning, and their significance to the world at large. By the end of the sequence, students can employ language effectively in a wide variety of contexts, with intention, precision, and passion.

By analyzing texts and writing frequently, students learn how ideas are formed through language. Stanford OHS English courses teach students to pay close attention to how a piece of writing creates meaning at the level of the word, the phrase, the sentence, and the paragraph or verse. Because they can understand and articulate how an author uses language to achieve certain effects, students then can develop new strategies in their own writing.

Students learn to write and speak with precision and control. Through formal and informal writing assignments, discussion-based class meetings, and oral presentations, students become adept at expressing their own ideas clearly and concisely.

Stanford OHS English courses expose students to multiple genres, writing styles, arguments, and methods or theories of analysis. Students learn to synthesize works written in different time periods, for different purposes, and addressed to different audiences, and they master different and sometimes competing theoretical approaches to interpretation.

The skills of critical reading and writing that students master in Stanford OHS English courses make them habitual critical thinkers who can articulate their own views and empathetic thinkers who can measure various discourses and audiences. Students become critical readers not only of texts but also of the world around them.

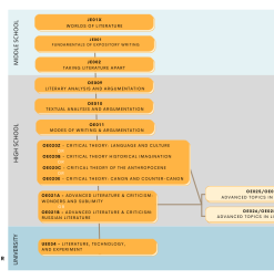
English Course Progression Flowchart